各社会单位(场所):
为进一步加强全县消防安全监督管理工作,提升重点单位消防安全自我管理水平,严防各类火灾事故发生,依据《中华人民共和国消防法》、《湖南省实施<中华人民共和国消防法>办法》、《机关、团体、企业、事业单位消防安全管理规定》等法律规定,现启动全县2026年度消防安全重点单位自主申报工作。请各单位参照《湖南省消防安全重点单位界定标准(2023年修订)》(见附件1),进行自主申报,并按照现行消防法律法规要求,进一步夯实消防安全主体责任。现将有关事项公告如下:
一、申报期限
即日起至2026年3月20日。
二、申报要求
2025年已被消防救援机构确定为消防安全重点单位且至今单位(场所)未发生变化的,可以直接确定为2026年度消防安全重点单位,此次不再重新申报;因调整、整合或关停且不再符合消防安全重点单位界定标准的单位,应及时报告县消防救援局,经核实后予以降级调整;其余符合消防安全重点单位界定标准的单位(场所),应依法主动申报。
三、申报途径
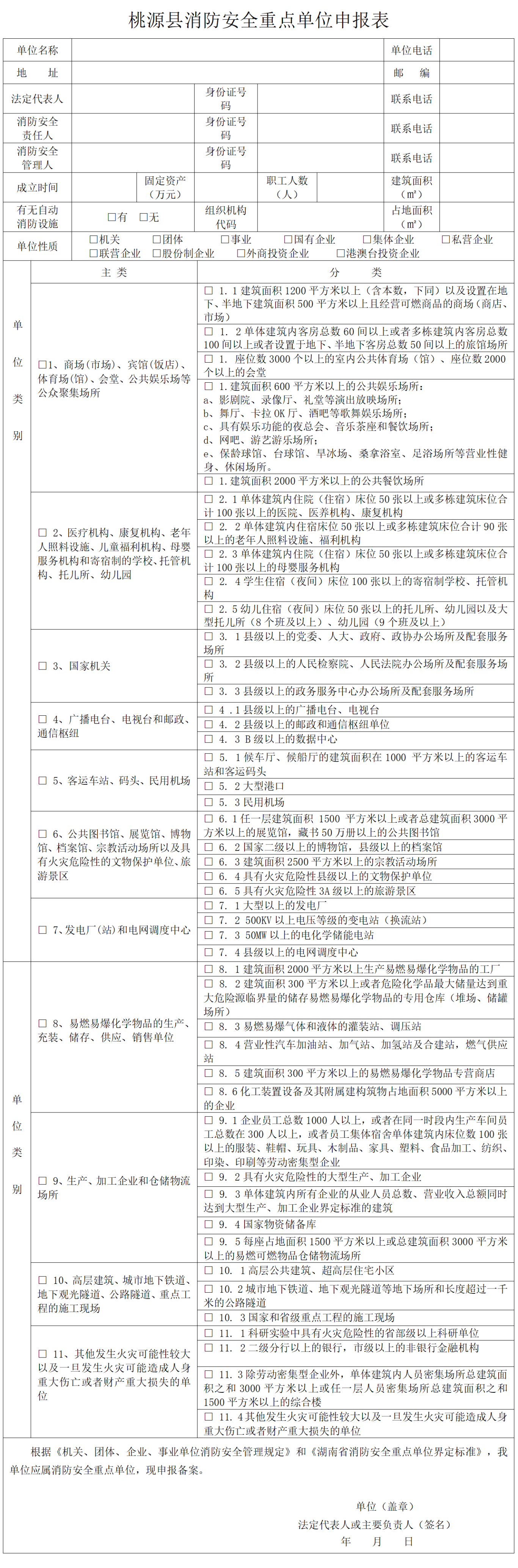
按照单位(场所)实际情况如实填写《桃源县消防安全重点单位申报表》(见附件2),报送县消防救援局一楼办公室。
联系电话:0736-6618119;
地址:桃源县建设路与桃花大道交叉口西北120米;
电子档报送邮箱:2843350660@qq.com。
特此公告!
桃源县消防救援局
2026年3月2日
湖南省消防安全重点单位界定标准(2023年修订)
一、商场(市场)、宾馆(饭店)、体育场(馆)、会堂、公共娱乐场所等公众聚集场所
(一)建筑面积1200平方米以上(含本数,下同)以及设置在地下、半地下建筑面积500平方米以上且经营可燃商品的商场(商店、市场);
(二)单体建筑内客房总数60间以上或者多栋建筑内客房总数100间以上或者设置于地下、半地下客房总数50间以上的旅馆场所;
(三)座位数3000个以上的室内公共体育场(馆)、座位数2000个以上的会堂;
(四)建筑面积600平方米以上的公共娱乐场所;
(五)建筑面积2000平方米以上的公共餐饮场所。
二、医疗机构、康复机构、老年人照料设施、儿童福利机构、母婴服务机构和寄宿制的学校、托管机构、托儿所、幼儿园
(一)单体建筑内住院(住宿)床位50张以上或多栋建筑床位合计100张以上的医院、医养机构、康复机构;
(二)单体建筑内住宿床位50张以上或多栋建筑床位合计90张以上的老年人照料设施、福利机构;
(三)单体建筑内住院(住宿)床位50张以上或多栋建筑床位合计100张以上的母婴服务机构;
(四)学生住宿(夜间)床位100张以上的寄宿制学校、托管机构;
(五)幼儿住宿(夜间)床位50张以上的托儿所、幼儿园以及大型托儿所(8个班及以上)、幼儿园(9个班及以上)。
三、国家机关
(一)县级以上的党委、人大、政府、政协办公场所及配套服务场所;
(二)县级以上的人民检察院、人民法院办公场所及配套服务场所;
(三)县级以上的政务服务中心办公场所及配套服务场所。
四、广播、电视和邮政、通信枢纽
(一)县级以上的广播电台、电视台;
(二)县级以上的邮政和通信枢纽单位;
(三)B级以上的数据中心。
五、客运车站、码头、民用机场
(一)候车厅、候船厅的建筑面积在1000 平方米以上的客运车站和客运码头;
(二)大型港口;
(三)民用机场。
六、公共图书馆、展览馆、博物馆、档案馆、宗教活动场所以及具有火灾危险性的文物保护单位、旅游景区
(一)任一层建筑面积 1500 平方米以上或者总建筑面积3000平方米以上的展览馆,藏书50万册以上的公共图书馆;
(二)国家二级以上的博物馆,县级以上的档案馆;
(三)建筑面积2500平方米以上的宗教活动场所;
(四)具有火灾危险性县级以上的文物保护单位;
(五)具有火灾危险性3A级以上的旅游景区。
七、发电厂(站)和电网调度中心
(一)大型以上的发电厂;
(二)500KV以上电压等级的变电站(换流站);
(三)50MW以上的电化学储能电站;
(四)县级以上的电网调度中心。
八、易燃易爆化学物品的生产、充装、储存、供应、销售单位
(一)建筑面积2000平方米以上生产易燃易爆化学物品的工厂;
(二)建筑面积300平方米以上或者危险化学品最大储量达到重大危险源临界量的储存易燃易爆化学物品的专用仓库(堆场、储罐场所);
(三)易燃易爆气体和液体的灌装站、调压站;
(四)营业性汽车加油站、加气站、加氢站及合建站,燃气供应站;
(五)建筑面积300平方米以上的易燃易爆化学物品专营商店;
(六)化工装置设备及其附属建构筑物占地面积5000平方米以上的企业。
九、生产、加工企业和仓储物流场所
(一)企业员工总数1000人以上,或者在同一时段内生产车间员工总数在300人以上,或者员工集体宿舍单体建筑内床位数100张以上的服装、鞋帽、玩具、木制品、家具、塑料、食品加工、纺织、印染、印刷等劳动密集型企业;
(二)具有火灾危险性的大型生产、加工企业;
(三)单体建筑内所有企业的从业人员总数、营业收入总额同时达到大型生产、加工企业界定标准的建筑;
(四)国家物资储备库;
(五)每座占地面积1500平方米以上或总建筑面积3000平方米以上的易燃可燃物品仓储物流场所。
十、高层建筑、城市地下铁道、地下观光隧道、公路隧道、重点工程的施工现场
(一)高层公共建筑、超高层住宅小区;
(二)城市地下铁道、地下观光隧道等地下场所和长度超过一千米的公路隧道;
(三)国家和省级重点工程的施工现场。
十一、其他发生火灾可能性较大以及一旦发生火灾可能造成人身重大伤亡或者财产重大损失的单位
(一)科研实验中具有火灾危险性的省部级以上科研单位;
(二)二级分行以上的银行,市级以上的非银行金融机构;
(三)除劳动密集型企业外,单体建筑内人员密集场所总建筑面积之和3000平方米以上或任一层人员密集场所总建筑面积之和1500平方米以上的综合楼;
(四)其他发生火灾可能性较大以及一旦发生火灾可能造成人身重大伤亡或者财产重大损失的单位。

注:各单位自行对照,并在单位类别栏内选择一项打“√”。
责编:彭龙婷
一审:张译夫
二审:钱丽
三审:黄建平
来源:桃源县消防救援局

版权作品,未经授权严禁转载。经授权后,转载须注明来源、原标题、著作者名,不得变更核心内容。